为迎接第28个“世界读书日”的到来,全方位推进全民阅读工作,江西农业大学南昌商学院图书馆于4月-5月开展了2023年“爱悦读·读书节”系列活动。
本次读书节历时两个多月,以线上线下相结合的方式,开展了多方位、多层次的读书活动。学生参与面广、积极性高。通过发起红色诵读、主题讲座、“知网研学”积分挑战赛、超星杯“一书一世界 共读不孤独”移动阅读活动、在校生撰写读书报告评选优秀读书报告、观影会、红色研学等多类型活动,大力推进全程阅读工作,建设书香校园,营造全民阅读、悦读经典的良好读书氛围。
(一)第三届江西省高校图书馆“知网研学”杯积分挑战赛活动
4月7日-4月27日,第三届“知网研学”杯积分挑战赛于线上举办,学院共有两百余名师生参与活动。管理系学生卢根阳荣获该赛事二等奖,这也是我院学生首次获得该奖项。

(卢根阳获奖证书)
(二)红色诵读会
4月12日,为弘扬红色主旋律展示诵读经典的特殊魅力,展示广大师生的精神风貌,读书节期间举办红色诵读活动,各系推选25名入党积极分子和学生党员参与。本次红色诵读会旨在让学生在诵读中亲近红色经典、热爱红色经典、感受红色经典的无穷力量、吸取民族精神的源头活水,从而增强民族的凝聚力、自信心和自豪感,全面提升学生的思想道德水平和人格素质。

(参与同学合影)
(三)“读者之星”及“泡馆达人”评选颁奖活动
4月14日,为促进书香校园建设,通过阅读陶冶情操,鼓励我院师生养成“爱读书、多读书、读好书”的习惯,营造书香浓郁的校园文化氛围。根据 2022年图书馆借阅数据,在全校学生中评选年度“读者之星”和“泡馆达人”,并对其授予荣誉称号、予以奖励。本次评选共选出“读书之星”10名、“泡馆达人”10名。

(四)第五届江西省高校图书馆超星杯“一书一世界,共读不孤独”移动阅读活动
4月24日-5月19日,为深入贯彻落实党的二十大报告关于“深化全民阅读活动”要求和习近平总书记致首届全民阅读大会贺信精神,坚持高质量发展理念,在全省高校营造“爱读书、读好书、善读书”的浓厚氛围,使阅读成为一种习惯,学习成为一种信仰,我院积极响应号召,组织师生参与活动,共计1565名学生参与,其中有16名学生获得校级奖项。

(获奖同学合影)
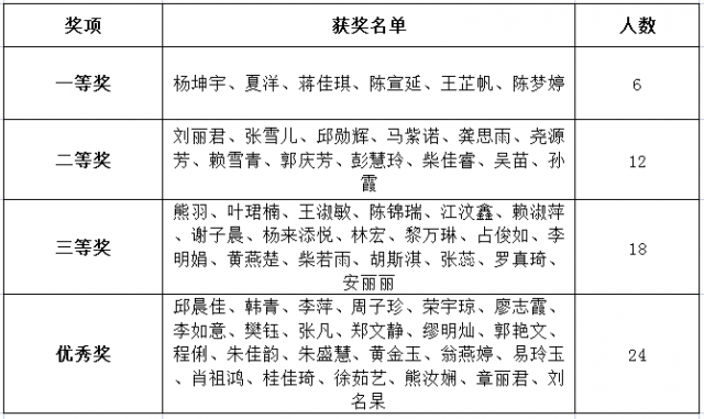
(五)全程阅读报告
4月24日-5月24日,本学期阅读报告围绕“第五届江西省高校图书馆超星杯‘一书一世界,共读不孤独’”移动阅读活动共书单中的25本书籍,选择一本书,撰写一篇阅读报告。六个系各推选10份优秀读书报告,共计60份,进行一、二、三等奖及优秀奖评选,对其授予荣誉证书以资鼓励。

(获奖同学合影)

(获奖名单)
(六)主题讲座
为响应第28个“世界读书日”号召,全方位推进全民阅读,4月26日下午,学院在明道楼一楼报告厅开展“阅读、检索与自我提升”主题讲座。讲座邀请江西农业大学图书馆副馆长刘瑞华主讲。院党委委员、副院长李练军,相关部门老师及学生代表共计300余人聆听讲座。讲座内容丰富,听完讲座后,师生们受益匪浅,大家纷纷表示,今后要将读书作为一种习惯,让书香溢满校园,让书籍成为诗和远方。

(江西农业大学图书馆副馆长刘瑞华讲座剪影)
(七)《与玛格丽特的午后》观影活动
为全方位提高全程阅读工作,激发师生阅读兴趣,营造良好的读书氛围,5月10日下午,学院于笃行楼E116报告厅开展“爱悦读·读书节”《与玛格丽特的午后》观影活动,师生约五百人参与活动。
电影《与玛格丽特的午后》用散文式的镜头语言,讲述了一段温暖的邂逅。既是与爱邂逅,也是和阅读邂逅。我们难免会受伤,却不一定能在自己的现实生活里遇到玛格丽特。但明媚的阳光一直在那等待着我们去发现,去沐浴。不必强求玛格丽特一般的智者来拯救我们,我们可以翻开书本,自己从其中找寻智慧。

(活动现场照片)
(八)红色研学活动
为扎实开展主题教育活动,切实加强师生的党性教育,厚植爱国主义情怀,5月31日,学院组织部分教职工、全程阅读报告优秀学生代表、“爱悦读 读书节”部分活动获奖同学,共百余人前往德安县万家岭大捷纪念园开展主题教育红色研学活动,通过实地参观学习的方式,传承革命精神,凝聚奋进力量。
一次红色寻访,一次心灵洗礼,师生们纷纷表示,要积极弘扬爱国主义精神,传承红色基因,继承先烈遗志,为建设美丽又强大的祖国、共圆伟大中国梦而努力奋斗。

(师生于万家岭大捷纪念园合影)
六月初,2023年“爱悦读·读书节”活动颁奖大会在图书馆一楼大厅举行,师生共计百余人参与大会。信息化处处长张俊为获奖同学颁发荣誉证书,本次读书节活动圆满落下帷幕。活动虽暂时告一段落,但师生们对于经典著作的热爱及其中深意的追寻,却并未因此停止。
通过本次读书节活动,已然在师生的心头种下了一颗乐读的种子,待其生长茁壮之时,便是书香充盈学校之日。全民同行,悦读同在。(图、文/信息化处,审核/张俊)


